对私补全方案背景

主要针对企业对私费用票管理需求,特别针对企业从商旅消费,到发票采集、合规查验、报销审批全流程管控

商旅票自动归档

打通商旅平台,消费后发票数据自动归档在个人移动端票夹,方便人员采集制单

纸票采集验真合规

在满足数电发票流程环节下,也提供纸票采集及发票查重验真,提高合规要求

制单审批可集成

即可单独构建制单审批流程,也可与用户现有系统集成完成工单审批。统一构建进项发票池

解决方案

我们基于多年项目经验提供三种解决方案做为参考。从结果而言,三种方案都能完成发票的识别查验和归档,满足发票的合规和规避重复报销 慧穗现有标准化功能已成熟,无须多方面二开即可满足业务需求

方案一 方案二 方案三
方案一
方案二
方案三
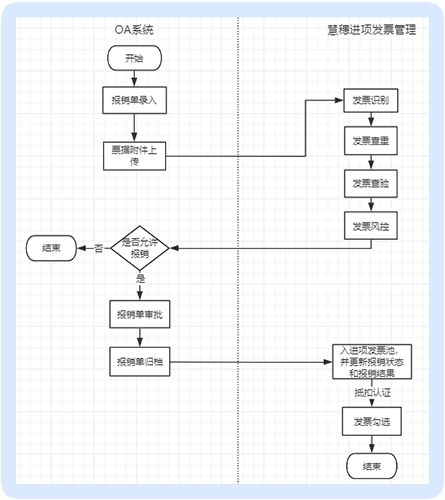
OA嵌入采集,慧穗赋能

一服务能力基础

慧穗提供发票识别、查重、查验、风控全流程服务,深度嵌入 OA 报销场景。

二、流程交互逻辑

1. 发起端(用户侧) 用户在 OA 系统提交报销流程→上传报销票据凭证→OA 自动调用慧穗服务

2. 处理端(慧穗侧) 慧穗接收 OA 请求后,执行识别→查重→查验→风控全环节,返回 4 类结果及对应 OA 流程处理: 识别失败→OA 流程直接中止 查验失败(含票面不清、假票、销方未上传致税局无票)→OA 流程中止 查验成功但未报销过→OA 流程继续流转 查验成功但已报销过→OA 流程中止

3. 结果闭环(OA 侧) OA 依据慧穗返回结果,智能判定流程是否继续; 报销成功后,发票及结果同步至慧穗进项发票池,更新报销状态,为后续抵扣认证做数据准备

慧穗提供采集、票夹和发票查询服务

慧穗提供移动端H5采集、生成个人票夹和进项发票池查询服务

管理员将H5嵌入,形成采集入口

用户点击采集入口,进入采集界面

采集界面登陆存在3种登录方式:

1.输入账密登陆;(标准模式)

2.集成企业微信登陆,需要输入账密登陆

3.集成企业微信并对接企业微信账号信息,实现免密登陆(二开) 用户在采集界面可通过拍照和选择文件上传2种模式进行发票采集 采集后,系统自动进行识别、查重、查验和风控 用户登录OA系统,录入报销单,可在个人票夹里选择此次需要报销的发票走报销流程 OA系统报销完成后,将发票和报销结果同步至慧穗进项发票池,慧穗同步更新发票报销状态以便后续抵扣认证

慧穗提供生成报销单和发票查询服务

慧穗提供移动端H5采集、生成报销单和进项发票池查询服务

管理员将H5嵌入,形成采集入口

用户点击采集入口,进入采集界面

采集界面登陆存在3种登录方式:

1.输入账密登陆;(标准模式)

2.集成企业微信登陆,需要输入账密登陆

3.集成企业微信并对接企业微信账号信息,实现免密登陆(二开) 用户在采集界面可通过拍照和选择文件上传2种模式进行发票采集 采集后,系统自动进行识别、查重、查验和风控

慧穗系统自动生成报销单凭证

用户登录OA系统,根据报销单凭证走报销流程

OA系统报销完成后,将发票和报销结果同步至慧穗进项发票池,慧穗同步更新发票报销状态以便后续抵扣认证

3000+中大型企业的首选品牌

立即体验

在线咨询
微信咨询
微信咨询
申请试用

突破传统模式,步入数字化财税新时代!

提交获取更多优质案例及1V1专属咨询服务

突破传统模式
步入数字化财税新时代!
提交获取更多优质案例及1V1专属咨询服务
处理中,请稍候...